心肌线粒体抗病毒信号蛋白MAVS通过RIG-I通路介导缺血再灌注损伤的机制研究
点击蓝字 关注我们

心肌线粒体抗病毒信号蛋白MAVS通过RIG-I通路介导缺血再灌注损伤的机制研究



引言



一、研究背景

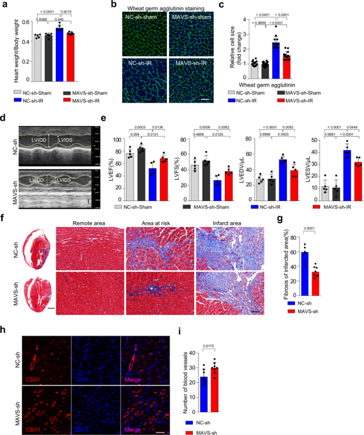
二、论文主要结论

三、研究亮点

关于百洋智心
扫码关注
FOLLOW__QR CODE



[1]Wang, J. & Zhou, H. Mitochondrial quality control mechanisms as molecular targets in cardiac ischemia-reperfusion injury. Acta Pharmaceutica Sin. B 10, 1866–1879 (2020).
[2] Ibáñez, B., Heusch, G., Ovize, M. & Van de Werf, F. Evolving therapies for myocardial ischemia/reperfusion injury. J. Am. Coll. Cardiol. 65, 1454–1471 (2015).

本篇文章来源于微信公众号:百洋智心









